
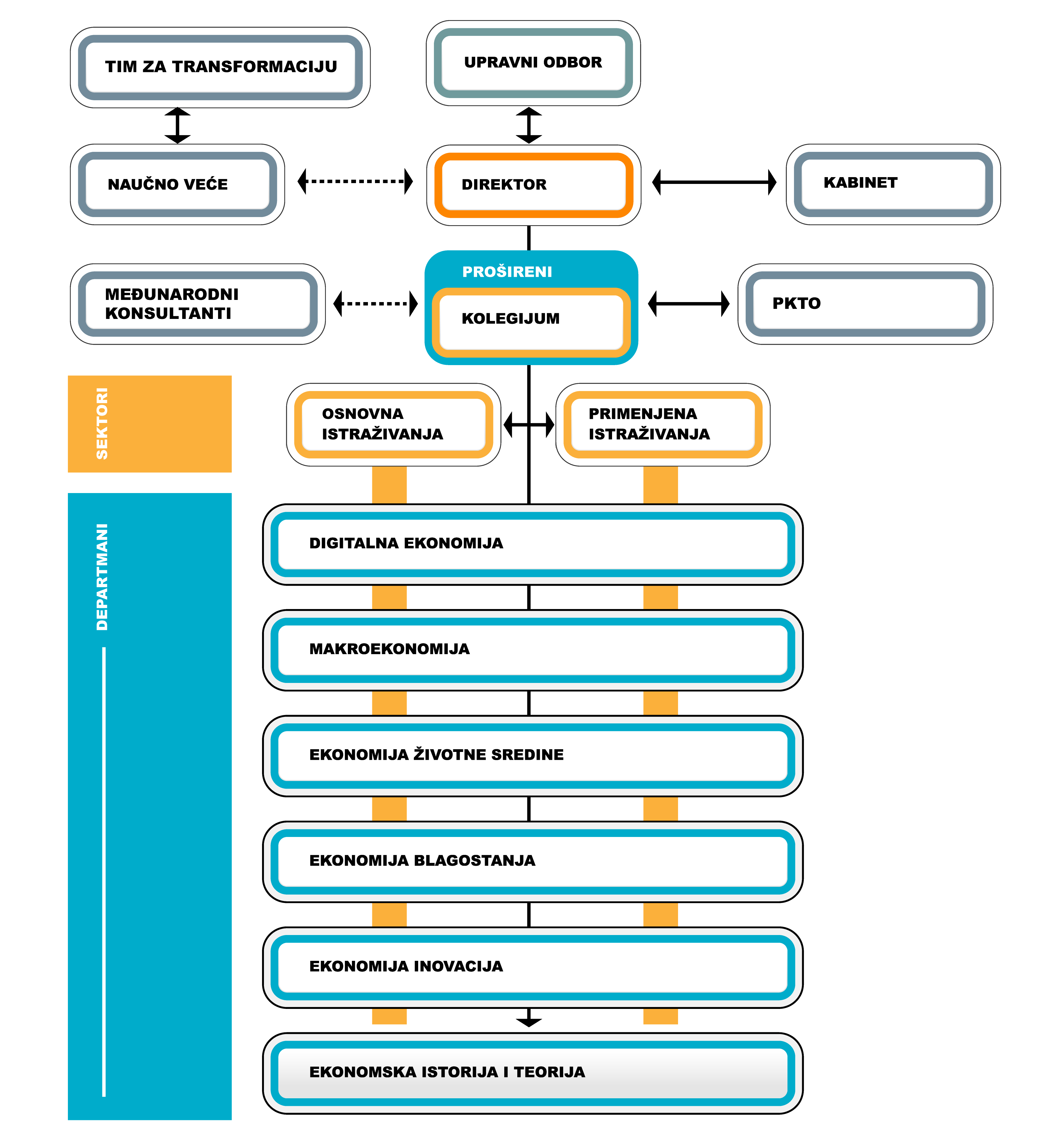
Čine rukovodilac tima za transformaciju i rukovodioci istraživačkih departmana.
Dr Jovan Zubović, naučni savetnik
Dr Slavica Stevanović, viši naučni saradnik
Dr Isidora Beraha, rukovodilac
Dr Isidora Ljumović, rukovodilac
Dr Aleksandar Zdravković, rukovodilac
Dr Kosovka Ognjenović, rukovodilac
Dr Petar Mitić, rukovodilac
Dr Milena Lazić, rukovodilac
Dr Marko Miljković, rukovodilac
Dr Lazar Živković, rukovodilac
Dr Biljana Viduka, rukovodilac